各市、县(区)民政部门,各有关养老机构:
根据《自治区人民政府办公厅关于加强养老服务综合监管的实施意见》、《宁夏市场监管领域部门联合“双随机、一公开”监管实施细则》及自治区民政厅、住建厅、卫生健康委、市场监管厅等5部门印发《关于推进全区养老机构“双随机、一公开”监管工作的实施方案》要求,为进一步加强养老机构监督管理,规范养老机构行为,促进养老机构健康有序发展,全面推行“双随机、一公开”工作机制,强化养老机构事中事后监管,现就开展2024年度养老机构“双随机、一公开”抽查工作通知如下:
一、抽查时间:2024年9月。
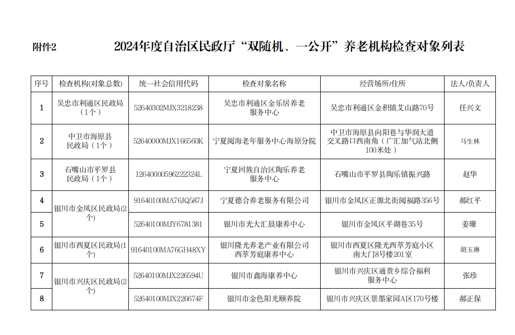
二、抽查对象:本次共抽查养老机构8家。
三、抽查事项及内容:2024年随机抽查事项包括对全区所有养老机构监督检查(详见附件)。
四、检查人员:执法检查人员从《自治区民政厅行政区域内养老机构执法检查人员名录库》中随机抽取。
五、抽查结果公示:本次抽查活动结束后20个工作日内,将抽查结果信息通过宁夏回族自治区民政厅门户网站及“金民工程”全国养老服务管理信息系统予以公示。
附件:1.2024年度养老机构随机抽查工作计划表
2.2024年度养老机构“双随机、一公开”抽查对象
宁夏回族自治区民政厅
2024年9月4日


扫一扫在手机上查看当前页面
各省区网站
各省区民政网站
自治区各部门网站
市县区网站
主办:宁夏回族自治区民政厅|联系电话:0951-5915507 5915616| 地址:银川市金凤区阅福路207号
